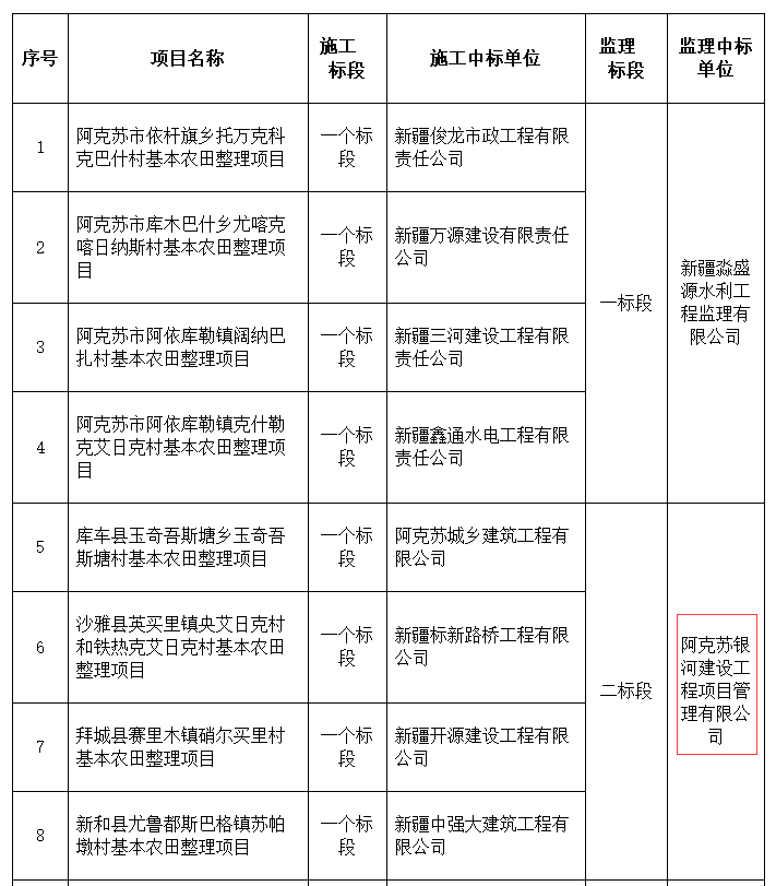
阿克苏地区2017年第二批土地整治项目中标结果已于2017年11月28日,分别在新疆自治区国土资源厅网站和新疆土地整治网站公布,因新疆自治区国土资源厅网站网络故障,网页信息显示不完整,为方便访客浏览查阅,现予以再此发布,由此给大家带来的不便敬请谅解。请点击查看:http://www.xjgtzy.gov.cn/xjgtzy/xxgk/ztbjzbxx/2017/93559.htm

当前位置 : 首页 >>资讯中心 >>公司动态
阿克苏地区2017年第二批土地整治项目中标结果已于2017年11月28日,分别在新疆自治区国土资源厅网站和新疆土地整治网站公布,因新疆自治区国土资源厅网站网络故障,网页信息显示不完整,为方便访客浏览查阅,现予以再此发布,由此给大家带来的不便敬请谅解。请点击查看:http://www.xjgtzy.gov.cn/xjgtzy/xxgk/ztbjzbxx/2017/93559.htm

新ICP备18000103号
新公安网备65290102000193 技术支持:青年科技